中国政府网
|
重庆市人民政府
登录(用户空间)
|
注销
注册
重庆市綦江区区规划和自然资源局
全站检索
首页
政务公开
渝快办
互动交流
您当前的位置:
首页
>
政务信息
>
工作情况
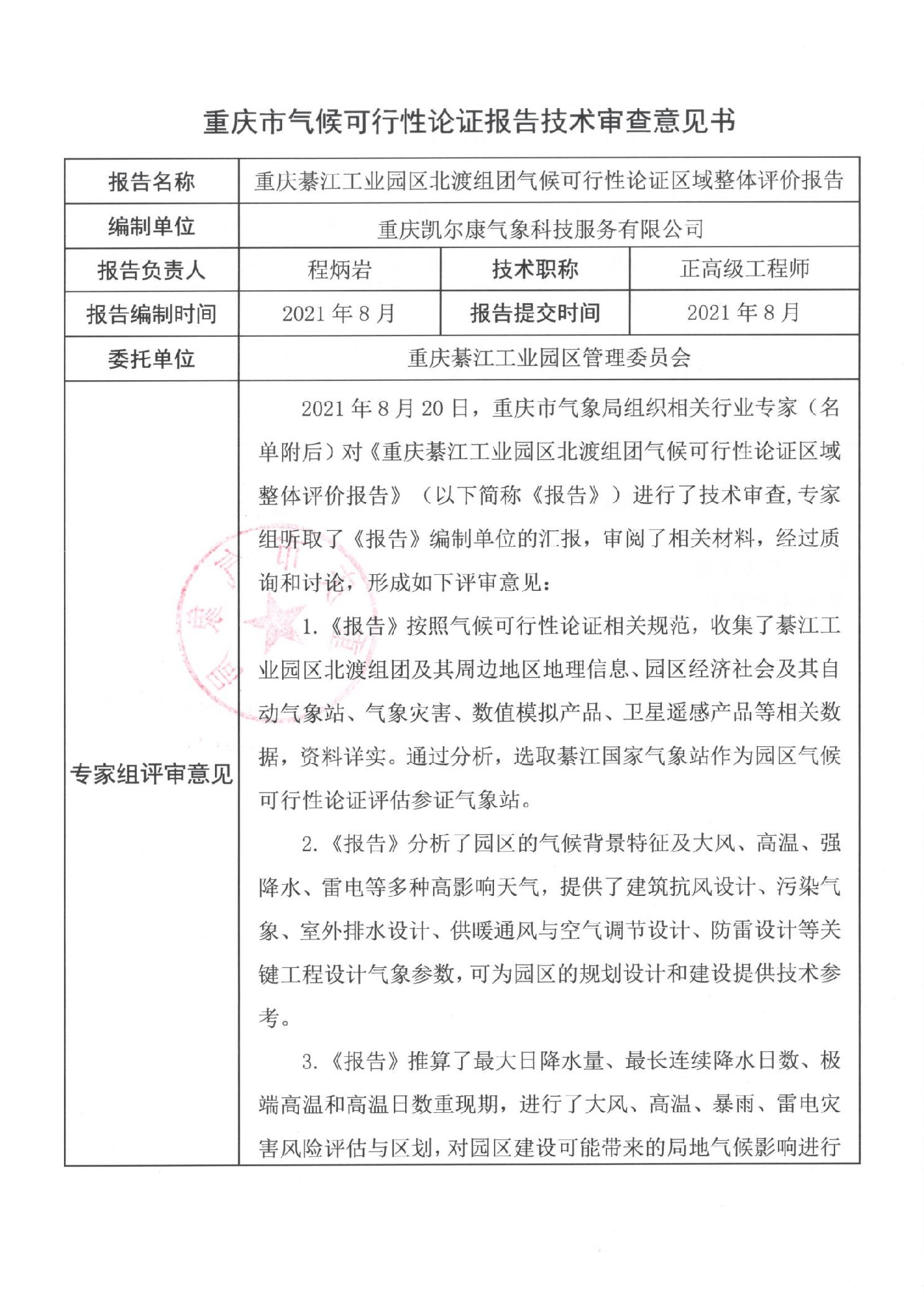
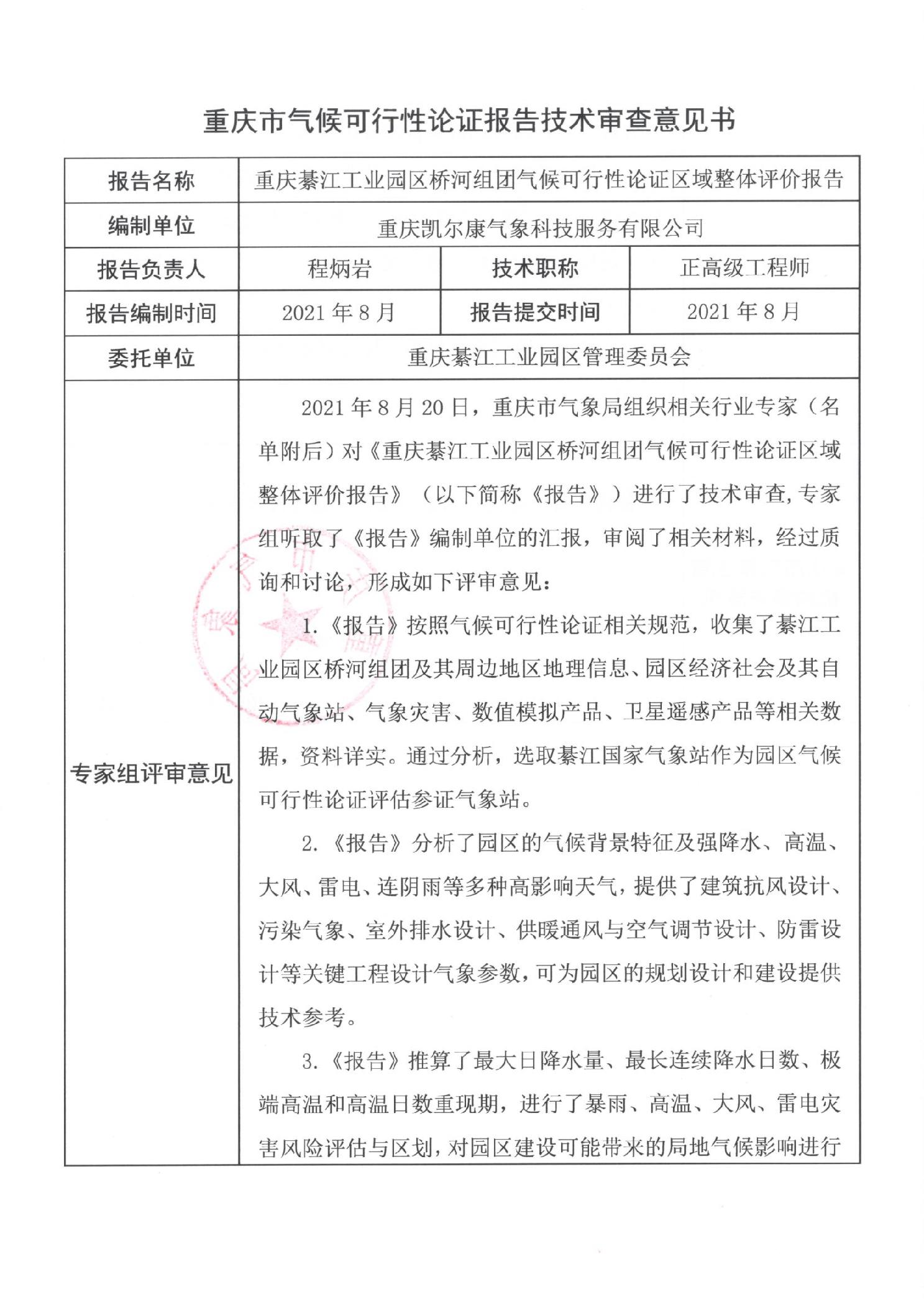
重庆市綦江工业园区北渡组团、桥河组团气候评价报告
日期:
2023-02-06
大
中
小
扫一扫在手机打开当前页
智能问答
便民地图
政策问答
数据中心
新媒体矩阵
营商环境
綦江政策通
行政规范性文件
其他文件
政策解读
政策问答
政策计算器
机构职能
领导信息
联系方式
部门镇街
优化营商环境
綦江简介
投资招商政策
惠企政策
产业集群
园区平台
民生信息
教育
养老
就业
生态环境
食品药品
公共文化
特色服务
一件事一次办
开办企业
工程建设项目审批
政务服务地图
微博
公开信箱
智能问答
11569998
重庆市綦江工业园区北渡组团、桥河组团气候评价报告
94524
工作情况
20
重庆市綦江区规划和自然资源局
2023-02-06