您当前的位置:
首页
>
法定主动公开内容
>
预算/决算
>
预算
- [ 索引号 ]
- 11500222MB18607903/2026-00026
- [ 发文字号 ]
- 无
- [ 主题分类 ]
- 卫生、计划生育、妇女儿童
- [ 体裁分类 ]
- 财政
- [ 发布机构 ]
- 綦江区卫生健康委
- [ 有效性 ]
- 有效
- [ 成文日期 ]
- 2026-02-11
- [ 发布日期 ]
- 2026-02-11
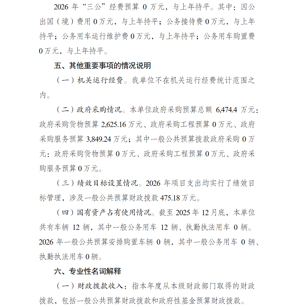
江苏省人民医院重庆医院2026预算
















