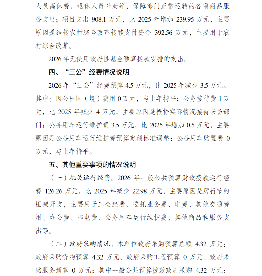
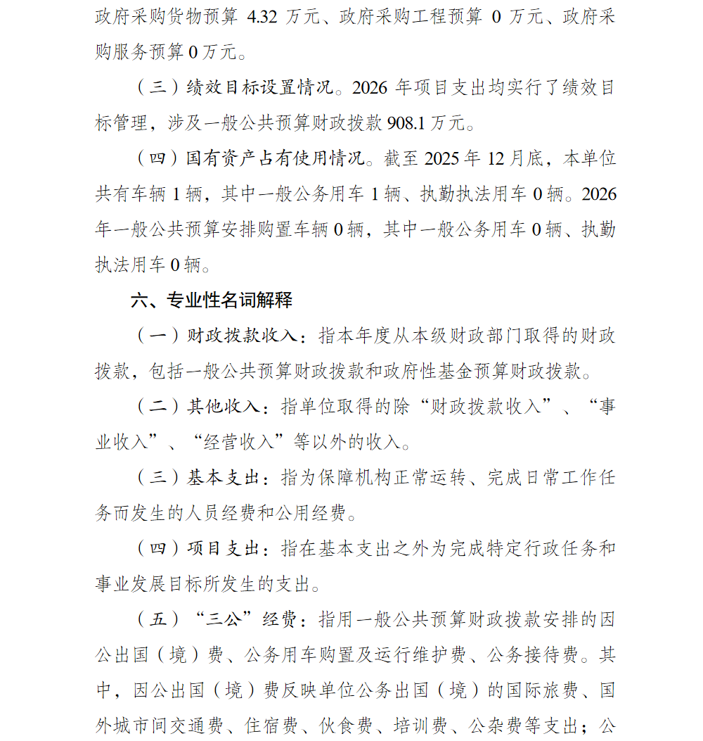
首页>政务公开>法定主动公开内容>预算/决算>预算 > 区财政局

重庆市綦江区财政局(本级)2026年单位预算情况说明


附件下载:

重庆市綦江区财政局(本级)2026年单位预算情况说明及附表.pdf

重庆市綦江区人民政府版权所有   重庆市綦江区人民政府办公室主办

网站标识码: 5001100002     ICP备案: 16001936号-1

渝公网安备   50022202000120号

返回顶部