无障碍 部门镇街

您当前的位置: 首页>政务公开>法定主动公开内容>预算/决算>预算 > 区文化旅游委

  • [ 索引号 ]
  • 11500222MB1513748X/2026-00019
  • [ 发文字号 ]
  • [ 主题分类 ]
  • 旅游、服务业;文化;文物;广播、电影、电视;体育
  • [ 体裁分类 ]
  • 财政预算、决算
  • [ 发布机构 ]
  • 綦江区文化旅游委
  • [ 有效性 ]
  • [ 成文日期 ]
  • 2026-02-11
  • [ 发布日期 ]
  • 2026-02-11

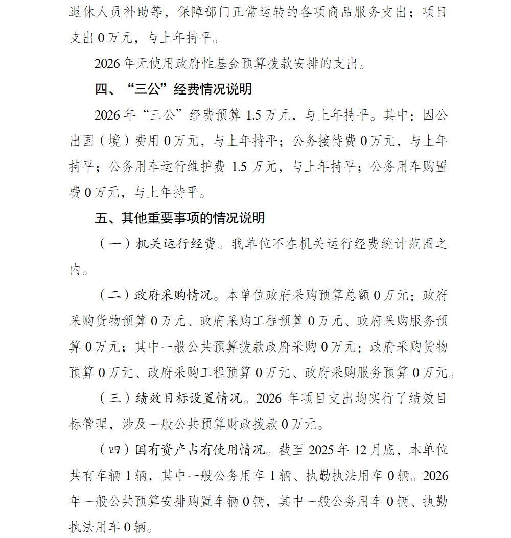
重庆市綦江区文化旅游服务中心2026年部门预算情况说明


扫一扫在手机打开当前页

智能问答

便民地图

政策问答

数据中心

新媒体矩阵

营商环境

微博 公开信箱 智能问答