中国政府网
重庆市人民政府网
繁體版
无障碍
关怀版
政务新媒体矩阵
智能机器人
登录(用户空间)
注册
注销
部门街镇
无障碍
部门镇街
首页
政务公开
政务服务
互动交流
綦江数据
走进綦江
部门
区发展和改革委员会
区教育委员会
区科学技术局
区经济和信息化委员会
区公安局
区民政局
区司法局
区财政局
区人力资源和社会保障局
区生态环境局
区住房和城乡建设委员会
区城市管理局
区交通运输委员会
区水利局
区农业农村委员会
区商务委员会(区物流办公室)
区文化和旅游发展委员会
区卫生健康委员会
区退役军人事务局
区应急管理局
区审计局
区统计局
区医疗保障局
区国有资产监督管理委员会
区林业局
区信访办公室
区大数据应用发展管理局
区政务服务管理办公室
高新技术产业开发区管理委员会(重庆綦江工业园区管理委员会)
区新城建设管理委员会
区规划和自然资源局
区供销合作社联合社
区市场监督管理局
街镇
古南街道办事处
文龙街道办事处
三江街道办事处
新盛街道办事处
通惠街道办事处
石角镇人民政府
东溪镇人民政府
赶水镇人民政府
打通镇人民政府
石壕镇人民政府
永新镇人民政府
三角镇人民政府
隆盛镇人民政府
郭扶镇人民政府
篆塘镇人民政府
丁山镇人民政府
安稳镇人民政府
扶欢镇人民政府
永城镇人民政府
中峰镇人民政府
横山镇人民政府
您当前的位置:
首页
>
政务公开
>
政府信息公开目录
>
行政执法公示
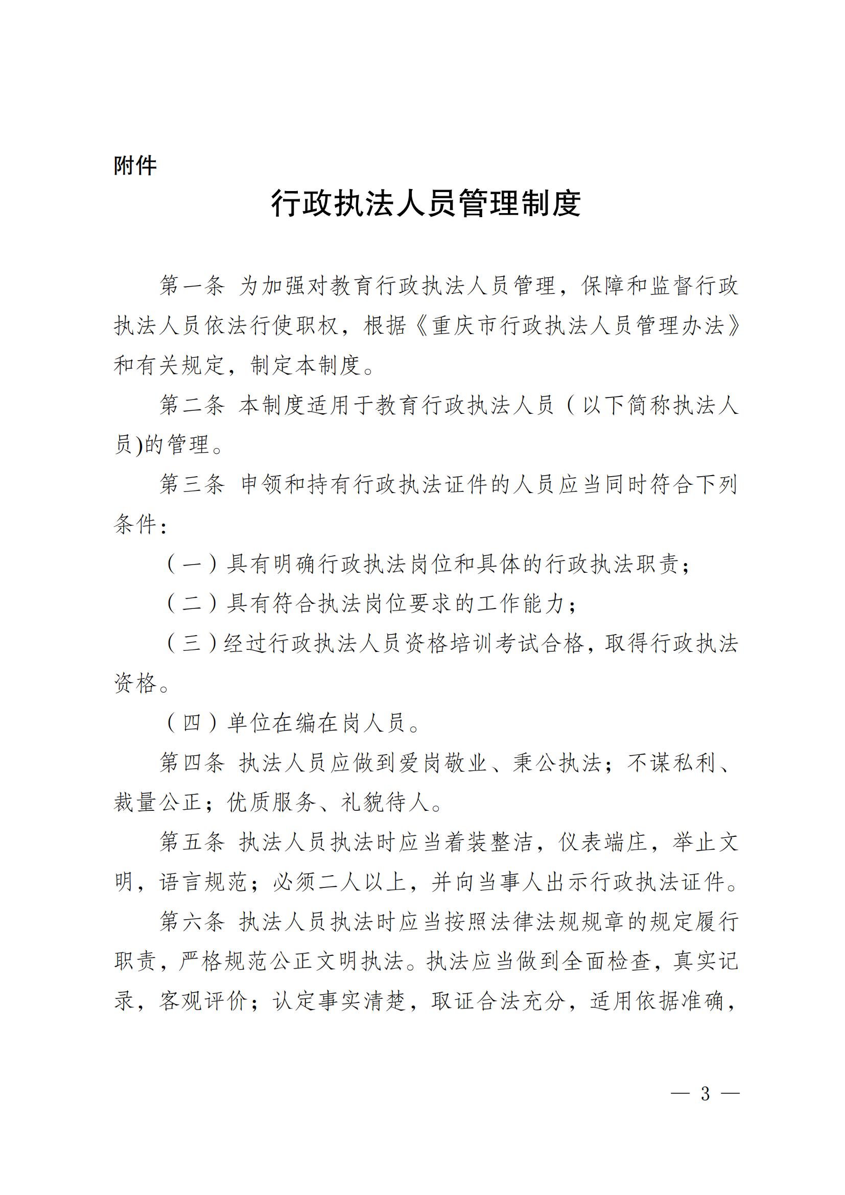
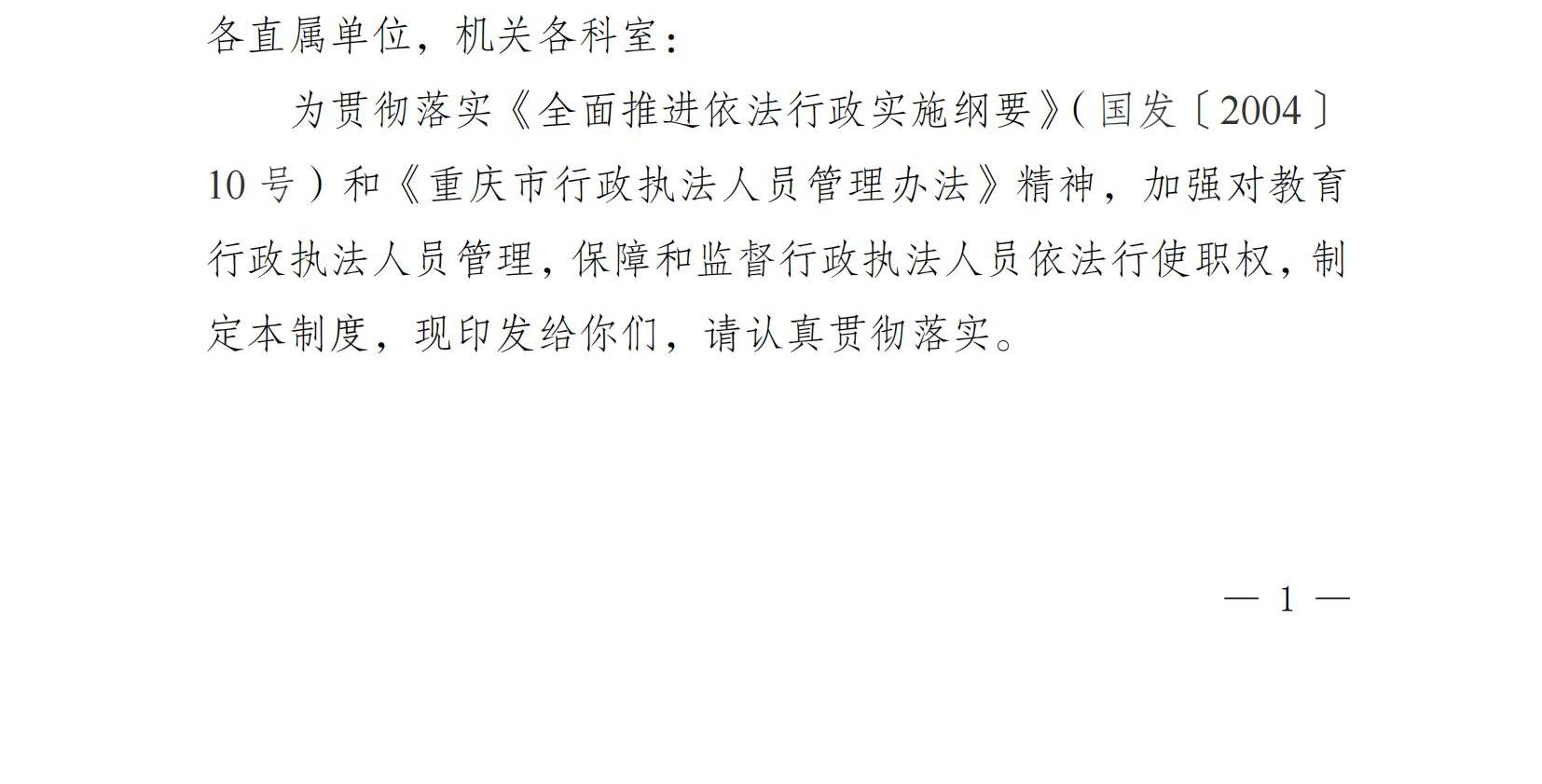
关于印发《行政执法人员管理制度》的通知
日期:
2025-10-22
大
中
小
扫一扫在手机打开当前页
智能问答
便民地图
政策问答
数据中心
新媒体矩阵
营商环境
綦江政策通
行政规范性文件
其他文件
政策解读
政策问答
政策计算器
机构职能
领导信息
联系方式
部门镇街
优化营商环境
綦江简介
投资招商政策
惠企政策
产业集群
园区平台
民生信息
教育
养老
就业
生态环境
食品药品
公共文化
特色服务
一件事一次办
开办企业
工程建设项目审批
政务服务地图
微博
公开信箱
智能问答
15102824
关于印发《行政执法人员管理制度》的通知
401092
行政执法公示
20
区教委
2025-10-22